1. 보드 확인

보드에 적힌 RS232-RX, RS232-TX가 받는 입장(보드)인지 주는 입장(PC)인지 회로도를 보고 판단해야 한다.
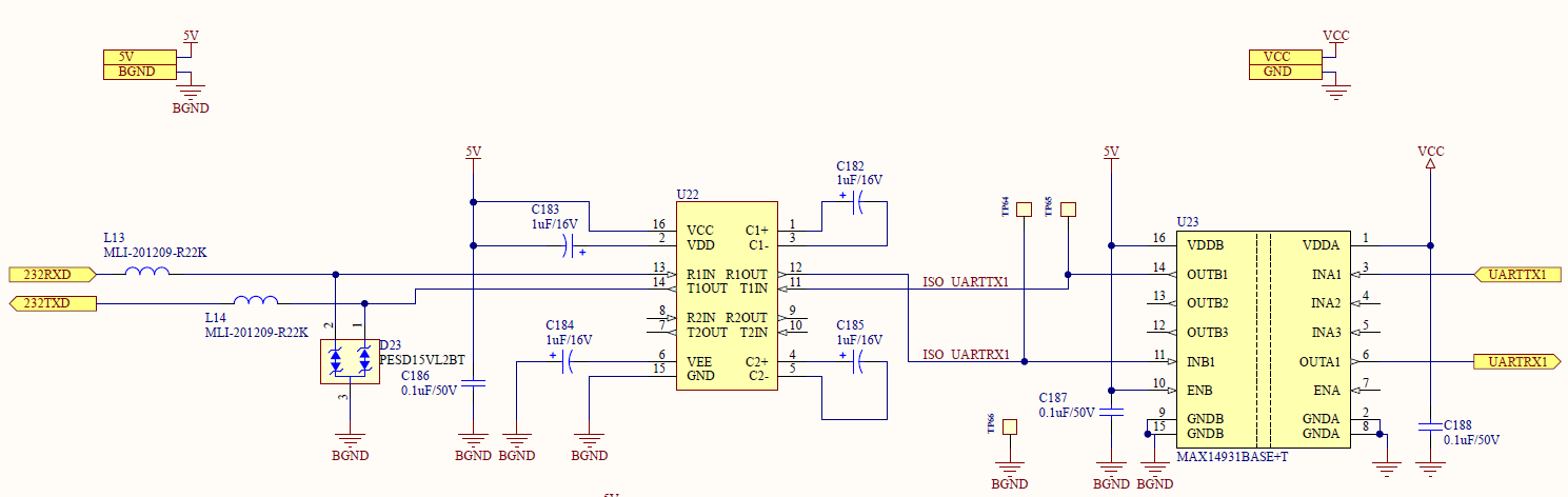
2. 회로도 확인

위의 회로도를 보면 왼쪽에 232RXD가 MCU로 들어오고 232TXD가 MCU에서 나가는 것을 확인할 수 있다. 따라서 보드에 적힌 232RXD, 232TXD는 보드 입장이다.
3. USB to RS232 컨버터 확인

RS232 통신을 위해서는 RXD, TXD, GND를 알아야 한다. 따라서 위 그림에서 2번, 3번, 5번을 연결해야 한다.
4. 연결

1,2번에서 보드에 적힌 RS232-RX와 RS232-TX는 보드 입장이라는 것을 알았다. 따라서 연결할 때는 PC에서 주는 TXD가 받는 입장인 보드에서 RS232-RX와 연결, 보드에서 주는 RS232-TX가 받는 PC에서 RXD에 연결되어야 한다.
'Hardware > 전기전자 기초' 카테고리의 다른 글
| SMD 저항 (0) | 2021.09.26 |
|---|---|
| Pt 센서(Pt100 RTD & Pt1000 RTD) (0) | 2021.09.17 |
| 바이메탈 온도센서 (0) | 2021.09.17 |
| 열전대(써모커플, Thermocouple) (0) | 2021.09.17 |
| 통신 프로토콜(Modbus, TCP/IP) (0) | 2021.08.01 |